Since the beginning of my VLF activity one of my first goals was to be able to receive natural radio signals directly from my house. We can't think of a serious VLF monitoring only with spot receptions: country expeditions are a fascinating experience but the probability to catch interesting signals is proportional to the reception time spent. This receiver offers a good sensitivity and a good hum noise rejection, giving the opportunity to do natural signal monitoring from your house garden (if the electric environmental conditions are not too bad).
THE ANTENNA
 
|  | In the picture shown on the left there 
      is the antenna how it looks when it's finished 
      and placed in the garden edge. It's composed by a plastic tube (1m long 
      and with 13 cm diameter), bought in a house building store (for 1,50 Euro 
      only). On the tube surface an aluminum sheet is rounded, forming two aluminum 
      cylinder, 10 cm spaced each other (distance is not critical). These two 
      cylinders form an "on air capacitor" of about 35 pF: this capacity will 
      be the antenna, used for VLF receptions, and working as an aerial capacitor 
      probe. This strange antenna shape gives some advantages respect to a same length stylus: a) with a short antenna (the tube measures 1m only) we have an high capacitance value: about 35 pF instead of 7 pF obtained with a 1 m stylus referred to ground. This means high sensitivity and low frequency corner. We need a 4 m stylus to obtain the same capacitance value! b) the antenna can work without ground reference, and this is another important feature: signal is detected as voltage difference from an aluminum cylinder to the other. In a classical stylus the signal is detected as voltage difference from the stylus (working as an aerial probe too) to the ground reference (normally the soil) | 
Although we can choose both different mode with this project (as floating receiver or as a ground referred) this floating modality allows to obtain a good receiver separation from the ground influence. In reality we have never a complete ground separation, but sufficiently high to reject the hum noise coming from the house. This project, as for the others presented in this web site, is thought for an home target: I suppose to have an open space, a garden or a field, and a wire to bring the signal to the PC into my home.
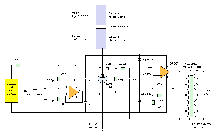
The superior cylinder is connected to a wire which runs at the center of the inferior cylinder (as in a coaxial cable), and is finally connected to A point in the circuit. At the inferior cylinder base is connected a second wire, connected to the B point in the circuit (see electric scheme next).
THE SUPPLY (SOLAR
CELLS)
  Another big problem in an house's garden receptions comes 
  normally from the power supply. Using as a support the wires coming from house 
  we bring to the receiver a lot of hum noise. Despite to the high stabilized 
  voltage we can have with a cheap stabilized power supply, using this energy 
  we degrade the quality reception: always, because the hum noise run in commune 
  mode. Main power supply gives unlimited autonomy, but it works as hum noise 
  vehicle, bringing to the receiver everything we don't want to receive: 50, 100, 
  150, 200, 250 .... Hz carriers (and not only!). Batteries give a limited autonomy: 
  not enough to maintain a 24 hours per day monitoring; and I think it's crazy 
  to replace the battery every day, looking at example at a yearly monitoring. 
  
   
|  | A cheap but functional solution comes 
      from the solar cells: now available for few Euro (or Dollars) they give 
      energy enough to maintain the preamplifier during a daylight and enough 
      current to charge a little 12v lead battery, which works during the night. 
      In my project I use a Velleman product 
      (SOL5N code, cost is about 30,00 Euro) which supplies a 14,5V / 125 mA in 
      a daylight. The circuit consumption is about 10 mA, then less than two hours 
      of sun a day are sufficient to maintain the system in energetic autonomy. My system runs happy since two months and battery is still totally charged. | 
If you decide to use the same Velleman product, or others similar, remember to remove the built-in current regulator. It pulses the current giving a very strong comb noise below 300 Hz. It's composed by a little chip resined inside the panel; open the panel removing all the screws and cut the regulator wire before to use it. You can easily discover if the panel is current regulated: put at the panel output an headphone, separated by 1 uF capacitor and listen. If you hear a strong pulse noise you need to remove the regulator.
THE OUTPUT TRANSFORMER 
  
  All the works done to insulate the receiver from the hum 
  noise influence came normally null when we connect the receiver output to an 
  external line, to connect the garden receiver to the house computer. We transport 
  the VLF signal to the computer but at the same time we bring the hum noise to 
  the receiver. A simple but effective solution cames from the use of a toroidal 
  transformer (eradicated from an old power supply): normally they allow a very 
  wide band pass from few Hz to many tens of kHz. 
    
|  | It appears almost totally transparent to the VLF signals coming out from the receiver, although it gives a galvanic insulation. It's important not to forget to connect the transformer shield (normally it comes as a yellow/green or black wire directly from the transformer wrapping) to a local ground, just immediately near the receiver using at example an aluminum or a copper stake in the soil. It doesn't gives a big contribute to the reception but nulls in the ground all signals coming in commune mode from the computer line. Then we will have into the house computer a clear signal, as we was working with a battery laptop just below the antenna. | 
From tests done in my garden (antenna placed 15m far from my house) the hum noise reduction with a Floating Solar Receiver reaches the 95% in power, especially for the odd harmonics, compared to a receiver in the same place but maintained by wire and with direct connection to the PC at the home. The high voltage side is connected to the receiver, shield must be connected to ground (local ground) and low voltage side to the output line. I tested both transformer configuration (High/low and low/high) choosing the indicated one because the output OpAmp of OP07 don't overload: using the low voltage side as receiver output at very low frequencies it looks as a short circuit, and that doesn't like to the preamplifier.
THE CIRCUIT:
floating configuration
It's easy and simple to build. The core of the
circuit is the OP07 operational amplifier: it is a very low input bias
current (0.7 nA) and ultra low noise component (0.35 uVpp); these features
make this component optimal for this application, where an high impedance
circuit is required. So we can reach with a short antenna and a single
amplifier stage a wide band receiver (from few Hz to 22 kHz) with an high
sensitivity (about 10 pT, the Schumann resonances strength).
 I
I
Its operation is simple: the left part with TL081 works as a dual voltage supply only, splitting the solar cells output voltage in a dual precision and stabilized symmetrical voltage. The battery is a classical 12v lead battery 2 Ah capacity. The right part of the circuit, with OP07, adapt the high impedance of the two cylinders with the input impedance transformer. The gain of this stage is the same of the transformer voltage lost, so the entire circuit has no gain: the voltage at the line output is about the same of the voltage between the two cylinders. The toroidal output transformer gives a galvanic insulation from the line output and, by transformer shield wire, put at the ground the noise coming in commune mode from the house. The line coming from house must NOT be connected to any earth connection; this configuration gives a good hum noise rejection.
THE CIRCUIT: grounded configuration
The circuit is the same for the floating configuration: it changes the antenna connections only. The two cylinders are connected together and they are used as a fat mono pole, referred to the ground. The B point, first connected to the inferior cylinder, is now put to the local ground, with the transformer shield. As for the other configuration the line coming from house must NOT be connected to any earth connection.
 
You can choose this connection scheme if you need more sensitivity to the frequencies below 20 Hz, and if the hum noise in your garden is not too high. However results are better than a classic receiver connected to house directly by wire.
RECEPTION COMPARISON
Since the beginning of my VLF activity I discovered
best results with big antennas respect the little ones. An this in a low
polluted environment, as an house's garden in the country can be.
 
|  | Here beside an example of daylight reception: we
can see the difference between two antennas placed few meters one from
the other: the big Marconi (a "Tee" antenna 11m high with a double 45m
top hat) gives a good reception even if some hum noise is evident at the
bottom of the first spectrogram. But a 2m vertical stylus with a classical RS4 receiver receives instead a lot of hum noise, below 10 kHz: I think an easy whistlers reception became a problem in the second example. And we are at the same place, antennas are few meters one from the other and at the same distance from the house. | 
The following comparisons will be done placing the
Floating Solar Receiver instead of the 2m vertical stylus on the RS4 receiver
here above tested. Starting from here the project will be tested comparing
the reception with the big "T" results (the better antenna I can use for
this test).
 
|  | A first example gives a substantial equality for the 
      two receiver: all comparisons are done setting the windows mixer for the 
      same signal level of the statics and RTTY signals. I think it's the best 
      mode to evaluate the real noise rejection. RTTY and Alpha appears clear 
      in the same graph, statics seems identical and hum noise is substantially 
      the same. This is a quite good result: we are comparing 1m tube with a 45m aerial antenna! It's the first time I can see a deign substitute to my big Marconi. | 
A second example cames in the voice frequency range:
|  | Spectrogram shows the frequency range from 3 kHz
to 7.2 kHz, the typical whistler frequency zone. This picture represents a central zone zoomed respect the picture before. Here we are the same statics signals (the vertical lines) and less hum noise (the horizontal lines, a 50 Hz carriers comb) in the Floating Solar Receiver. This situation is not always true: the hum noise changes hour by hour and sometimes the two spectrogram appear more similar than here represented. But normally the hum noise is less with the floating receiver than with the big T antenna. | 
And a third example in a real whistler reception:
|  | The picture speaks better than the words: the two
whistlers reception can be considered identical. In the floating receiver we have few less hum noise, but differences are very little. | 
EXTREMELY LOW FREQUENCIES RECEPTION
The frequency range below 1 kHz is affected by many specific reception problems. Here we have a lot of hum noise: normally the principal quantity of hum noise is just there. We have less sensitivity of the antenna, because at so low frequencies the intrinsic capacity of the antenna becomes a super high impedance source and the adapting with the preamplifier became critical. Natural radio signal at ULF frequencies, like Schumann resonances, represents more critical reception respect whistlers, tweaks, statics and RTTY.
Besides the rain produces a lot of local hum noise below 
  500 Hz, caused by static field from ground to sky: when a storm cloud passes 
  over our heads. 
   
|  | Measures done show in a clean sky day an electric field with intensity of 100 V/m, produced of a superficial negative charge. When a storm is approaching the situation is reversed: the clouds base is strongly negative and the electric field at the ground can reaches values of about 1000 V/m (with a potential difference between clouds and ground of 2 – 3 millions volts!). In this conditions a big antenna becomes very sensitive and very dangerous. The picture shows these signals during a rain: the Marconi results seriously affected by this problem, the FSR not. | 
Another important comparison comes with the Schumann
resonances reception:
 
|  | A floating solar receiver has been compared with the 
      big T in a Schumann resonances range, and has been tested in both configurations: 
      floating and grounded. Here we can see the difference between a big antenna an a little tube: but FSR don't work so bad. Schumann resonances are distinguishable in all the pictures: better with T respect the FSR and better in grounded configuration respects the floating one. Remember: we are comparing 1m tube with a 45m aerial antenna. | 
The situation can be better evaluated looking at the graphs below: curves are calculated averaging 20 minutes of acquiring. The FSR can be use with good efficiency down to 12 Hz in floating configuration and down to 5 Hz in grounded one.

 
A last but interesting comparisons: on the russian submarine signals reception.
|  | Used as submarine signals receiver the FSR (Floating
Solar Tube) gives the same results of the big Marconi. In the picture we can observe the 82 Hz carrier received in my garden: with both receivers the S/N ratio remains the same: 15 dB, using a FFT resolution of 5 mHz. We can consider the two receptions identical. | 
CONCLUSION
This receiving system doesn't make miracles: probably you can have same results with a 5m stylus and a portable receiver in a middle of a country field. Ground insulation is not total: toroidal transformer has its proper coil to coil capacity and then the receiver is never full floating but partial only. But the opportunity to have the signal at home directly on wire, without dirtying the reception, gives a big chance to study this frequency range with unattended operations. All that without any electronic complication as optical link, data link or others, but using only a main transformer.
Comments and suggestions to improve this project are always well accepted! Thanks to Marco Bruno for technical support and measuring instruments coming from Spin, and to Andrea Bertocchi for English revise.